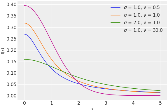
pymc.dims.HalfStudentT#
- class pymc.dims.HalfStudentT(name, *dist_params, dims=None, initval=None, observed=None, total_size=None, transform=UNSET, default_transform=UNSET, model=None, **kwargs)[source]#
Half Student’s T distribution.
The pdf of this distribution is
\[f(x \mid \sigma,\nu) = \frac{2\;\Gamma\left(\frac{\nu+1}{2}\right)} {\Gamma\left(\frac{\nu}{2}\right)\sqrt{\nu\pi\sigma^2}} \left(1+\frac{1}{\nu}\frac{x^2}{\sigma^2}\right)^{-\frac{\nu+1}{2}}\](
Source code,png,hires.png,pdf)
Support
\(x \in [0, \infty)\)
- Parameters:
- nu
xtensor_likeoffloat Degrees of freedom, also known as normality parameter (nu > 0).
- sigma
xtensor_likeoffloat, optional Scale parameter (sigma > 0). Converges to the standard deviation as nu increases (only required if lam is not specified). Defaults to 1.
- lam
xtensor_likeoffloat, optional Scale parameter (lam > 0). Converges to the precision as nu increases (only required if sigma is not specified). Defaults to 1.
- nu
Examples
# Only pass in one of lam or sigma, but not both. with pm.Model(): x = pm.HalfStudentT("x", sigma=10, nu=10) with pm.Model(): x = pm.HalfStudentT("x", lam=4, nu=10)
Methods
HalfStudentT.dist(nu[, sigma, lam])