pymc.ZeroInflatedPoisson#
- class pymc.ZeroInflatedPoisson(name, psi, mu, **kwargs)[source]#
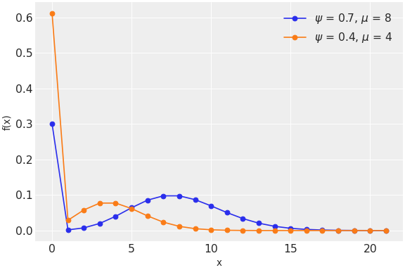
Zero-inflated Poisson distribution.
Often used to model the number of events occurring in a fixed period of time when the times at which events occur are independent. The pmf of this distribution is
\[\begin{split}f(x \mid \psi, \mu) = \left\{ \begin{array}{l} (1-\psi) + \psi e^{-\mu}, \text{if } x = 0 \\ \psi \frac{e^{-\mu}\mu^x}{x!}, \text{if } x=1,2,3,\ldots \end{array} \right.\end{split}\](
Source code,png,hires.png,pdf)
Support
\(x \in \mathbb{N}_0\)
Mean
\(\psi\mu\)
Variance
\(\mu + \frac{1-\psi}{\psi}\mu^2\)
- Parameters:
- psitensor_like of
float Expected proportion of Poisson draws (0 < psi < 1)
- mutensor_like of
float Expected number of occurrences during the given interval (mu >= 0).
- psitensor_like of
Methods
ZeroInflatedPoisson.dist(psi, mu, **kwargs)