pymc.Normal#
- class pymc.Normal(name, *args, rng=None, dims=None, initval=None, observed=None, total_size=None, transform=UNSET, default_transform=UNSET, **kwargs)[source]#
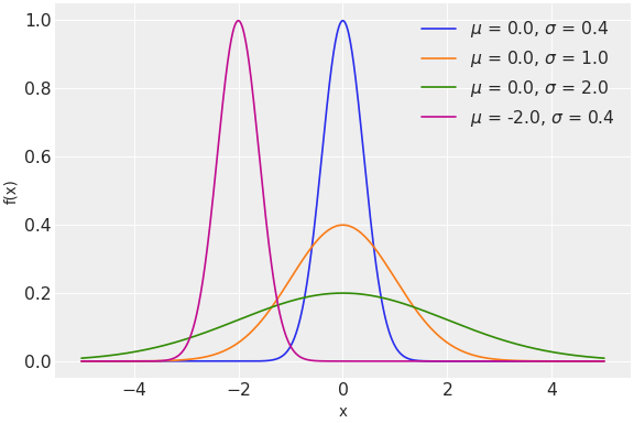
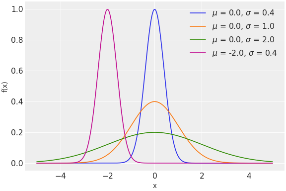
Univariate normal distribution.
The pdf of this distribution is
\[f(x \mid \mu, \tau) = \sqrt{\frac{\tau}{2\pi}} \exp\left\{ -\frac{\tau}{2} (x-\mu)^2 \right\}\]Normal distribution can be parameterized either in terms of precision or standard deviation. The link between the two parametrizations is given by
\[\tau = \dfrac{1}{\sigma^2}\](
Source code,png,hires.png,pdf)
Support
\(x \in \mathbb{R}\)
Mean
\(\mu\)
Variance
\(\dfrac{1}{\tau}\) or \(\sigma^2\)
- Parameters:
- mutensor_like of
float, default 0 Mean.
- sigmatensor_like of
float, optional Standard deviation (sigma > 0) (only required if tau is not specified). Defaults to 1 if neither sigma nor tau is specified.
- tautensor_like of
float, optional Precision (tau > 0) (only required if sigma is not specified).
- mutensor_like of
Examples
with pm.Model(): x = pm.Normal("x", mu=0, sigma=10) with pm.Model(): x = pm.Normal("x", mu=0, tau=1 / 23)
Methods
Normal.dist([mu, sigma, tau])Create a tensor variable corresponding to the cls distribution.