pymc.LogNormal#
- class pymc.LogNormal(name, *args, rng=None, dims=None, initval=None, observed=None, total_size=None, transform=UNSET, default_transform=UNSET, **kwargs)[source]#
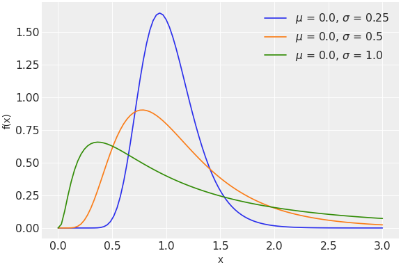
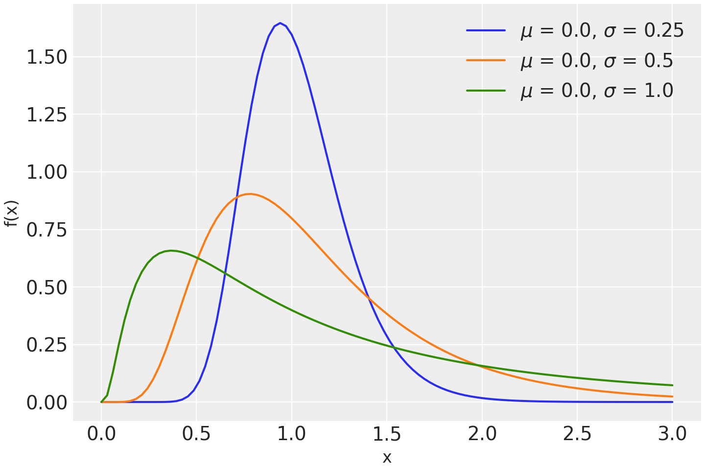
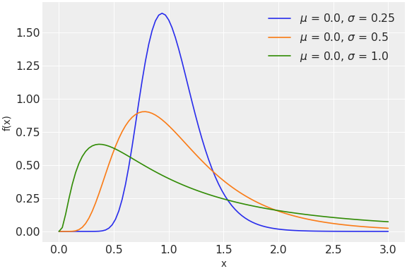
Log-normal distribution.
Distribution of any random variable whose logarithm is normally distributed. A variable might be modeled as log-normal if it can be thought of as the multiplicative product of many small independent factors.
Note: Class name Lognormal is deprecated, use LogNormal now!
The pdf of this distribution is
\[f(x \mid \mu, \tau) = \frac{1}{x} \sqrt{\frac{\tau}{2\pi}} \exp\left\{ -\frac{\tau}{2} (\ln(x)-\mu)^2 \right\}\](
Source code,png,hires.png,pdf)
Support
\(x \in [0, \infty)\)
Mean
\(\exp\{\mu + \frac{1}{2\tau}\}\)
Variance
\((\exp\{\frac{1}{\tau}\} - 1) \times \exp\{2\mu + \frac{1}{\tau}\}\)
- Parameters:
- mutensor_like of
float, default 0 Location parameter.
- sigmatensor_like of
float, optional Standard deviation. (sigma > 0). (only required if tau is not specified). Defaults to 1.
- tautensor_like of
float, optional Scale parameter (tau > 0). (only required if sigma is not specified). Defaults to 1.
- mutensor_like of
Examples
# Example to show that we pass in only ``sigma`` or ``tau`` but not both. with pm.Model(): x = pm.LogNormal("x", mu=2, sigma=30) with pm.Model(): x = pm.LogNormal("x", mu=2, tau=1 / 100)
Methods
LogNormal.dist([mu, sigma, tau])Create a tensor variable corresponding to the cls distribution.