pymc.dims.Laplace#
- class pymc.dims.Laplace(name, *dist_params, dims=None, initval=None, observed=None, total_size=None, transform=UNSET, default_transform=UNSET, model=None, **kwargs)[source]#
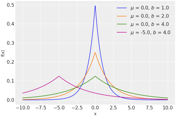
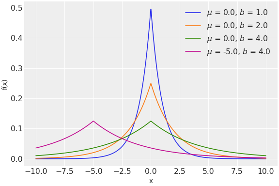
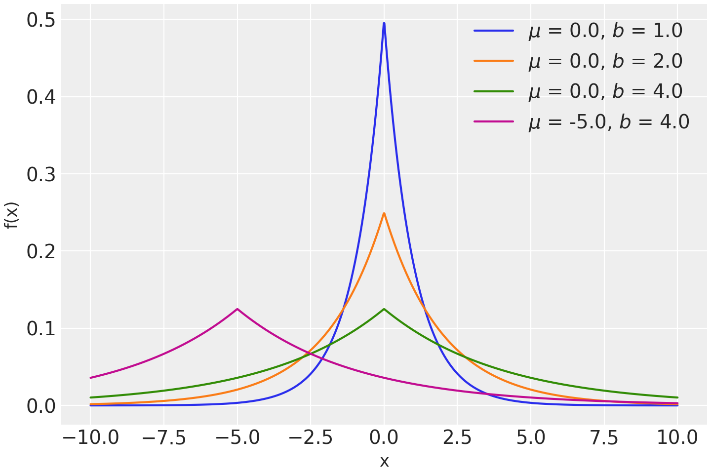
Laplace distribution.
The pdf of this distribution is
\[f(x \mid \mu, b) = \frac{1}{2b} \exp \left\{ - \frac{|x - \mu|}{b} \right\}\](
Source code,png,hires.png,pdf)
Support
\(x \in \mathbb{R}\)
Mean
\(\mu\)
Variance
\(2 b^2\)
- Parameters:
Methods
Laplace.dist([mu, b])